Product Summary
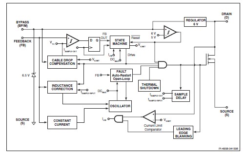
The LNK603DG-TL is an energy-efficient, accurate CV/CC switcher for adapters and chargers. The device introduces a revolutionary control technique to provide very tight output voltage and current regulation, compensating for transformer and internal parameter tolerances along with input voltage variations. The LNK603DG-TL incorporates a 700 V power MOSFET, a novel ON/OFF control state machine, a high voltage switched current source for self biasing, frequency jittering, cycle-by-cycle current limit and hysteretic thermal shutdown circuitry onto a monolithic IC. The LNK603DG-TL is used in Chargers for cell/cordless phones, PDAs, MP3/portable audio devices, adapters, LED drivers, etc.
Parametrics
LNK603DG-TL absolute maximum ratings: (1)Drain Voltage: -0.3 V to 700 V; (2)Drain Peak Current: 320 mA; (3)Peak Negative Pulsed Drain Current: -100 mA; (4)Feedback Pin Voltage: -0.3 V to 9 V; (5)Feedback Pin Current: 100 mA; (6)Bypass Pin Voltage: -0.3 V to 9 V; (7)Storage Temperature: -65 ℃ to 150 ℃; (8)Operating Junction Temperature: -40 ℃ to 150 ℃; (9)Lead Temperature: 260 ℃.
Features
LNK603DG-TL features: (1)Compensates for transformer inductance tolerances; (2)Compensates for input line voltage variations; (3)Compensates for cable voltage drop (LNK61X series); (4)Compensates for external component temperature variations; (5)Very tight IC parameter tolerances using proprietary trimming technology; (6)Frequency jittering greatly reduces EMI filter cost; (7)Even tighter output tolerances achievable with external resistor selection/trimming; (8)Programmable switching frequency up to 85 kHz to reduce transformer size.
Diagrams

| Image | Part No | Mfg | Description | ![]() |
Pricing (USD) |
Quantity | ||||||||||||
|---|---|---|---|---|---|---|---|---|---|---|---|---|---|---|---|---|---|---|
![]() |
![]() LNK603DG-TL |
![]() Power Integrations |
![]() AC/DC Switching Converters 85-265 VAC 2.5W LinkSwitch II |
![]() Data Sheet |
![]()
|
|
||||||||||||
| Image | Part No | Mfg | Description | ![]() |
Pricing (USD) |
Quantity | ||||||||||||
![]() |
![]() LNK603DG |
![]() Power Integrations |
![]() AC/DC Switching Converters 2.5 W (85-265 VAC) |
![]() Data Sheet |
![]()
|
|
||||||||||||
![]() |
![]() LNK603DG-TL |
![]() Power Integrations |
![]() AC/DC Switching Converters 85-265 VAC 2.5W LinkSwitch II |
![]() Data Sheet |
![]()
|
|
||||||||||||
![]() |
![]() LNK603PG |
![]() Power Integrations |
![]() AC/DC Switching Converters 85-265 VAC 2.5W LinkSwitch II |
![]() Data Sheet |
![]()
|
|
||||||||||||
![]() |
![]() LNK605DG-TL |
![]() Power Integrations |
![]() AC/DC Switching Converters 85-265 VAC 4.5W LinkSwitch II |
![]() Data Sheet |
![]()
|
|
||||||||||||
![]() |
![]() LNK606DG |
![]() Power Integrations |
![]() AC/DC Switching Converters 5.5 W (85-265 VAC) |
![]() Data Sheet |
![]()
|
|
||||||||||||
![]() |
![]() LNK606DG-TL |
![]() Power Integrations |
![]() AC/DC Switching Converters 5.5 W (85-265 VAC) |
![]() Data Sheet |
![]()
|
|
||||||||||||
(Hong Kong)










