Product Summary
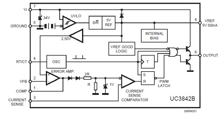
The UC2844BN-2LF control IC provides the necessary features to implement off-line or DC to DC fixed frequencycurrent mode control schemes with a minimal external parts count.
Parametrics
UC2844BN-2LF absolute maximum ratings: (1)Vi, Supply Voltage (low impedance source): 30 V; (2)Vi, Supply Voltage (Ii < 30mA): Self Limiting; (3)IO, Output Current: ±1 A; (4)EO, Output Energy (capacitive load): 5 μJ; Analog Inputs (pins 2, 3): –0.3 to 5.5 V; Error Amplifier Output Sink Current: 10 mA; (5)Ptot, Power Dissipation at Tamb 3 25 ℃ (Minidip): 1.25 W; (6)Ptot, Power Dissipation at Tamb 3 25℃ (SO8): 800 mW; (7)Tstg, Storage Temperature Range: –65 to 150℃; (8)TJ, Junction Operating Temperature: – 40 to 150 ℃; (9)TL, Lead Temperature (soldering 10s): 300 ℃.
Features
UC2844BN-2LF features: (1)trimmed oscillator for precise frequency control ; (2)oscillator frequency guaranteed at 250khz; (3)current mode operation to 500khz; (4)automatic feed forward compensation; (5)latching pwm for cycle-by-cycle current limiting ; (6)internally trimmed reference with undervoltage lockout; (7)high current totempoleoutput ; (8)undervoltage lockout with hyster esis ; (9)lowstart-upandoperatingcurrent.
Diagrams

| Image | Part No | Mfg | Description | ![]() |
Pricing (USD) |
Quantity | ||||||||||||
|---|---|---|---|---|---|---|---|---|---|---|---|---|---|---|---|---|---|---|
![]() |
![]() UC2842BNG |
![]() ON Semiconductor |
![]() Current Mode PWM Controllers 52kHz 1A Current PWM w/96% Duty Cycle Max |
![]() Data Sheet |
![]()
|
|
||||||||||||
| Image | Part No | Mfg | Description | ![]() |
Pricing (USD) |
Quantity | ||||||||||||
![]() |
![]() UC28023DW |
![]() Texas Instruments |
![]() Current Mode PWM Controllers Economy High Speed |
![]() Data Sheet |
![]()
|
|
||||||||||||
![]() |
![]() UC28023DWG4 |
![]() Texas Instruments |
![]() Current Mode PWM Controllers Economy High Speed |
![]() Data Sheet |
![]()
|
|
||||||||||||
![]() |
![]() UC28023DWR |
![]() Texas Instruments |
![]() Current Mode PWM Controllers Economy High Speed |
![]() Data Sheet |
![]()
|
|
||||||||||||
![]() |
![]() UC28023N |
![]() Texas Instruments |
![]() Current Mode PWM Controllers Economy High Speed |
![]() Data Sheet |
![]()
|
|
||||||||||||
![]() |
![]() UC28023NG4 |
![]() Texas Instruments |
![]() Current Mode PWM Controllers Economy High Speed |
![]() Data Sheet |
![]()
|
|
||||||||||||
![]() |
![]() UC28025DW |
![]() Texas Instruments |
![]() Current Mode PWM Controllers Regulating Pulse Width Modulator |
![]() Data Sheet |
![]()
|
|
||||||||||||
(Hong Kong)









